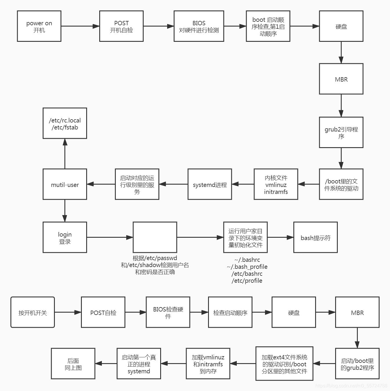
Linux系统开机执行顺序


原文链接:https://blog.csdn.net/m0_55724788/article/details/117417069

Zblog
YourCompany, Mitchell Admin 2025年5月25日
分析这篇文章
标签
我们的博客
存档
ubuntu便捷使用安装指南